跳到主要內容區
人文學院南島文化研究博士班
搜尋
Menu
回首頁
最新消息
師資陣容
招生資訊
報名簡章
入學申請資訊
獎學金資訊
課程內容
課程綱要
學術活動
規章辦法
下載專區DOWNLOAD
聯絡我們
English
管理登入
本功能需使用支援JavaScript之瀏覽器才能正常操作
首頁
最新消息
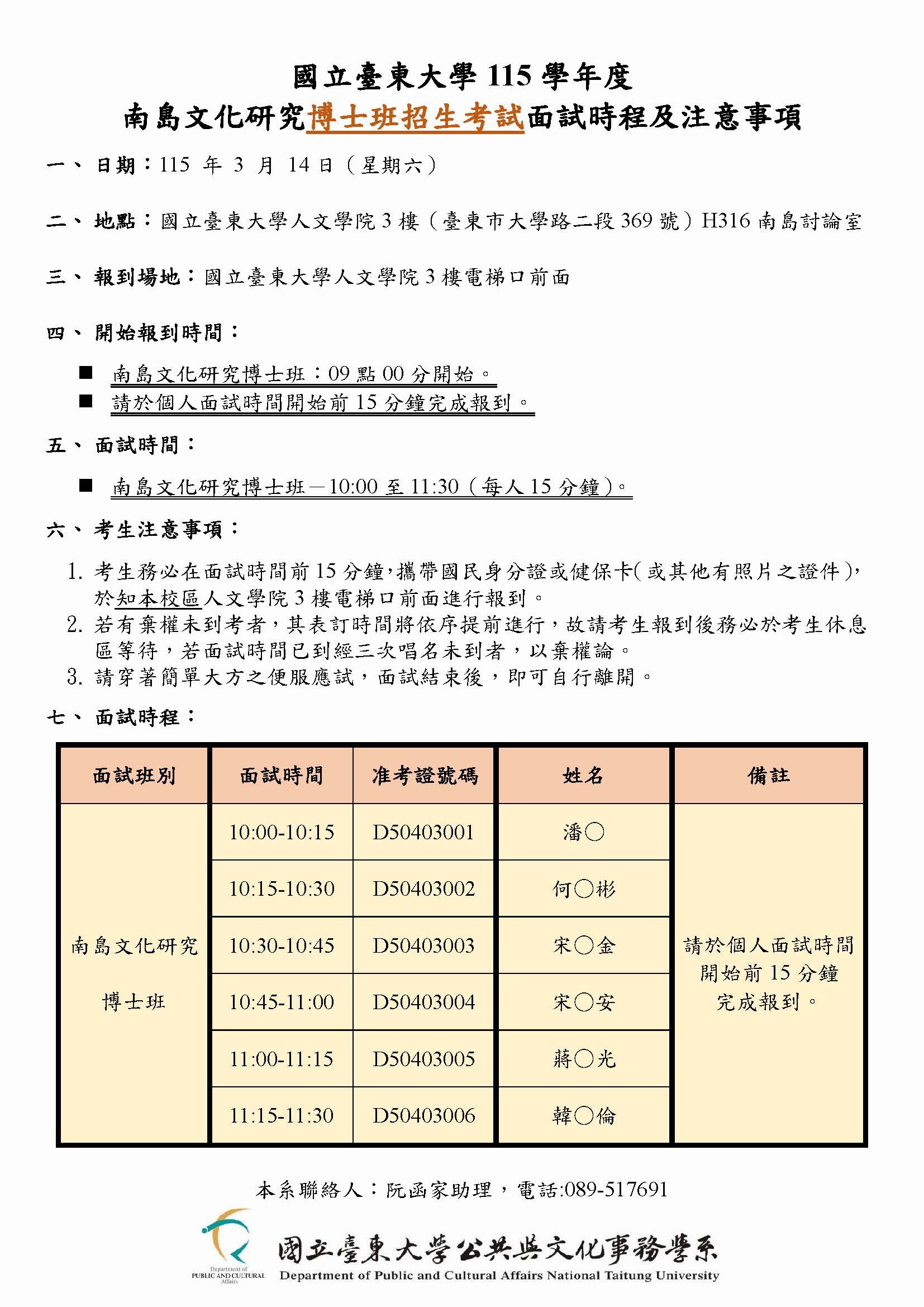
【南島博班】115學年度博士班考試入學面試公告
南島博班考試入學-115面試時程及注意事項.pdf
瀏覽數:
友善列印
分享
Close (Esc)
Share
Toggle fullscreen
Zoom in/out
Previous (arrow left)
Next (arrow right)